Product Summary
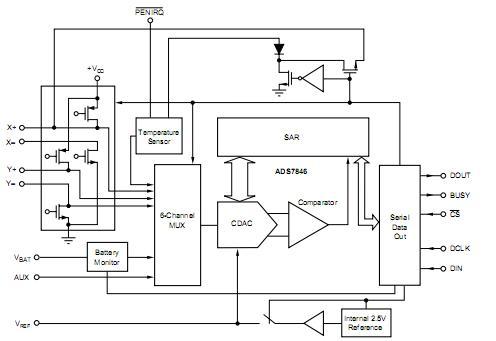
The ADS7846E is a touch screen controller. The ADS7846E is 100% pin-compatible with the existing ADS7843, and drops into the same socket. This allows for easy upgrade of current applications to the new version. Only software changes are required to take advantage of the added features of direct battery measurement, temperature measurement, and touch-pressure measurement. The ADS7846E also has an on-chip 2.5V reference that can be used for the auxiliary input, battery monitor, and temperature measurement modes. The ADS7846E is available in the small TSSOP-16, SSOP-16, QFN-16, and VFBGA-48 packages and is specified over the –40℃ to +85℃ temperature range. The applications of it are personal digital assistants, portable instruments, point-of-sale terminals, pagers, touch screen monitors, cellular phones.
Parametrics
ADS7846E absolute maximum ratings: (1)+VCC to GND:–0.3V to +6V; (2)Analog Inputs to GND:–0.3V to +VCC + 0.3V; (3)Digital Inputs to GND:–0.3V to +VCC + 0.3V; (4)Power Dissipation:250mW; (5)Maximum Junction Temperature:+150℃; (6)Operating Temperature Range:–40℃ to +85℃; (7)Storage Temperature Range:–65℃ to +150℃; (8)Lead Temperature (soldering, 10s): +300℃.
Features
ADS7846E features: (1)same pinout as ADS7843; (2)2.2V to 5.25V operation; (3)internal 2.5V reference; (4)direct battery measurement (0V to 6V); (5)on-chip temperature measurement; (6)touch-pressure measurement; (7)QSPI TM/SPI TM 3-wire interface; (8)auto power-down; (9)TSSOP-16, SSOP-16, QFN-16,and VFBGA-48 packages.
Diagrams

| Image | Part No | Mfg | Description | ![]() |
Pricing (USD) |
Quantity | ||||||||||||
|---|---|---|---|---|---|---|---|---|---|---|---|---|---|---|---|---|---|---|
![]() |
![]() ADS7846E |
![]() Texas Instruments |
![]() Touch Screen Converters & Controllers 4-wire Touch Screen Controller |
![]() Data Sheet |
![]()
|
|
||||||||||||
![]() |
![]() ADS7846E/2K5 |
![]() Texas Instruments |
![]() Touch Screen Converters & Controllers 4-wire Touch Screen Controller |
![]() Data Sheet |
![]()
|
|
||||||||||||
![]() |
![]() ADS7846EG4 |
![]() Texas Instruments |
![]() Touch Screen Converters & Controllers 4-wire Touch Screen Controller |
![]() Data Sheet |
![]()
|
|
||||||||||||
![]() |
![]() ADS7846E/2K5G4 |
![]() Texas Instruments |
![]() Touch Screen Converters & Controllers 4-wire Touch Screen Controller |
![]() Data Sheet |
![]()
|
|
||||||||||||
(China (Mainland))









