Product Summary
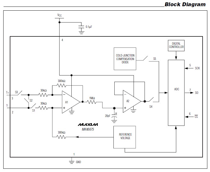
The MAX6675ISA is a cold-junction-compensated K-Thermocoupleto-Digital converter. The data is output in a 12-bit resolution, SPI-compatible, read-only format. The MAX6675ISA is available in a small, 8-pin SO package. It is widely used in industrial, appliances, HVAC, automotive, etc.
Parametrics
Absolute maximum ratings: (1)Supply Voltage (VCC to GND): -0.3V to +6V; (2)SO, SCK, CS, T-, T+ to GND: -0.3V to VCC + 0.3V; (3)SO Current : 50mA; (4)ESD Protection (Human Body Model): ±2000V; (5)Continuous Power Dissipation (TA = +70℃): 8-Pin SO (derate 5.88mW/℃ above +70℃): 471mW; (6)Operating Temperature Range: -20℃ to +85℃; (7)Storage Temperature Range: -65℃ to +150℃; (8)Junction Temperature: +150℃; (9)SO Package: Vapor Phase (60s): +215℃; Infrared (15s): +220℃; (10)Lead Temperature (soldering, 10s): +300℃.
Features
Features: (1)Direct Digital Conversion of Type -K Thermocouple Output; (2)Cold-Junction Compensation; (3)Simple SPI-Compatible Serial Interface; (4)12-Bit, 0.25℃ Resolution; (5)Open Thermocouple Detection.
Diagrams

| Image | Part No | Mfg | Description | ![]() |
Pricing (USD) |
Quantity | ||||||||||||
|---|---|---|---|---|---|---|---|---|---|---|---|---|---|---|---|---|---|---|
![]() |
![]() MAX6675ISA+T |
![]() Maxim Integrated Products |
![]() Data Conversion ICs - Various K Thermocouple to Digital Converter |
![]() Data Sheet |
![]()
|
|
||||||||||||
![]() |
![]() MAX6675ISA-T |
![]() Maxim Integrated Products |
![]() Data Conversion ICs - Various |
![]() Data Sheet |
![]() Negotiable |
|
||||||||||||
![]() |
![]() MAX6675ISA+ |
![]() Maxim Integrated Products |
![]() Data Conversion ICs - Various K Thermocouple to Digital Converter |
![]() Data Sheet |
![]()
|
|
||||||||||||
![]() |
![]() MAX6675ISA |
![]() Maxim Integrated Products |
![]() Data Conversion ICs - Various |
![]() Data Sheet |
![]() Negotiable |
|
||||||||||||
(China (Mainland))










