Product Summary
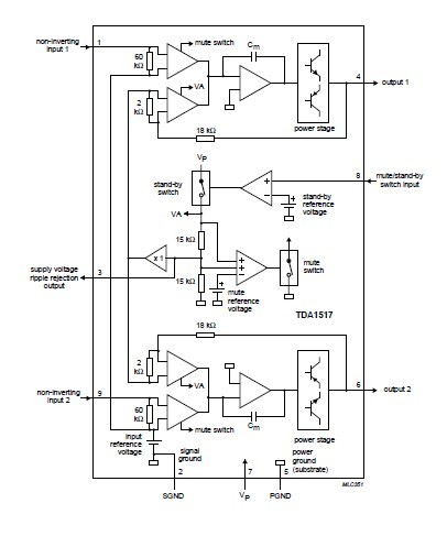
The TDA1517P is an integrated class-B dual output amplifier in a plastic single in-line medium power package with fin (SIL9MPF) and a plastic heat-dissipating dual in-line package (HDIP18). The TDA1517P is primarily developed for multi-media applications.
Parametrics
TDA1517P absolute maxing ratings: (1)VP supply voltage: max=18V; (2)VP(sc) AC and DC short-circuit safe voltage: max=18V; (3)VP(r) reverse polarity: max=6V; (4)On the condition of VP=0V, ERGO energy handling capability at outputs: max=200 mJ; (5)IOSM non-repetitive peak output current: max=4A; (6)IORM repetitive peak output current: max=2.5A; (7)Ptot total power dissipation: max=15W; (8)Tstg storage temperature: min=-55℃, max=+150℃; (9)Tamb operating ambient temperature: min=-40℃, max=+85℃; (10)Tc crystal temperature: max=150℃.
Features
TDA1517P features: (1)Requires very few external components; (2)High output power; (3)Fixed gain; (4)Good ripple rejection; (5)Mute/standby switch; (6)AC and DC short-circuit safe to ground and VP; (7)Thermally protected; (8)Reverse polarity safe; (9)Capability to handle high energy on outputs (VP = 0 V); (10)No switch-on/switch-off plop; (11)Electrostatic discharge protection.
Diagrams

| Image | Part No | Mfg | Description | ![]() |
Pricing (USD) |
Quantity | ||||||||||||
|---|---|---|---|---|---|---|---|---|---|---|---|---|---|---|---|---|---|---|
![]() |
![]() TDA1517P/N3,112 |
![]() NXP Semiconductors |
![]() Audio Amplifiers 2X6W STEREO PWR AMP |
![]() Data Sheet |
![]()
|
|
||||||||||||
![]() |
![]() TDA1517P/N3 |
![]() Other |
![]() |
![]() Data Sheet |
![]() Negotiable |
|
||||||||||||
![]() |
![]() TDA1517P |
![]() Other |
![]() |
![]() Data Sheet |
![]() Negotiable |
|
||||||||||||
(China (Mainland))










