Product Summary
The AP3706MTR-E1 is a high performance AC/DC power supply controller for battery charger and adapter applications. The AP3706MTR-E1 uses Pulse Frequency Modulation(PFM) method to build discontinuous conduction mode (DCM) flyback power supplies. The applications of the AP3706MTR-E1 are Adapters/Chargers for Cell/Cordless Phones, PDAs, MP3 and Other Portable Apparatus, Standby and Auxiliary Power Supplies. The AP3706MTR-E1 provides constant voltage, constant current (CV/CC) regulation without requiring an optocoupler and secondary control circuitry. It also eliminates the need of loop compensation circuitry while maintaining stability. The device achieves excellent regulation and high power efficiency, the no-load power consumption is less than 200mW at 265VAC input.
Parametrics
AP3706MTR-E1 absolute maximum ratings: (1)Supply Voltage VCC:-0.3 to 30 V; (2)Voltage at CS, BIAS, OUT, VDD, COMP to GND:-0.3 to 7 V; (3)FB input (Pin 5):-40 to 10 V; (4)Output Current at OUT:Internally limited; (5)Power Dissipation at TA=25℃:0.657W; (6)Operating Junction Temperature:150℃; (7)Storage Temperature:-65℃ to 150℃; (8)Lead Temperature (Soldering, 10s):300℃; (9)Thermal Resistance Junction-to-Ambient:190℃/W; (10)ESD (Machine Model):200 V.
Features
AP3706MTR-E1 features: (1)Primary Side Control for Rectangular Constant Current and Constant Voltage Output ; (2)Eliminates Opto-Coupler and Secondary CV/CC Control Circuitry; (3)Eliminates Control Loop Compensation Circuitry ; (4)Flyback Topology in DCM Operation; (5)Random Frequency Modulation to Reduce System EMI; (6)Valley Turn on of External Power NPN Transistor; (7)Built-in Soft Start; (8)Open Circuit Protection; (9)Over Voltage Protection; (10)Short Circuit Protection.
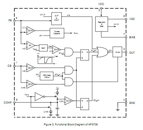
Diagrams

(China (Mainland))






