Product Summary
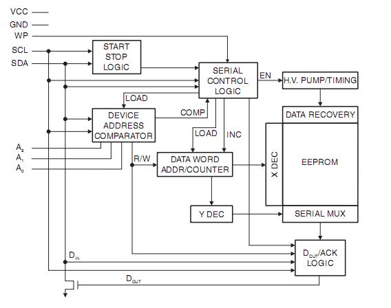
The AT24C02BN-SH-T is a Two-wire Automotive Temperature Serial EEPROM. It provides 2048 bits of serial electrically erasable and programmable read-only memory (EEPROM) organized as 256 words of 8 bits each. The AT24C02BN-SH-T is optimized for use in many automotive applications where low-power and low-voltage operation are essential. The AT24C02BN-SH-T is available in space-saving 8-lead JEDEC SOIC and 8-lead TSSOP packages and is accessed via a two-wire serial interface. In addition, the device is available in 2.5V (2.5V to 5.5V) versions.
Parametrics
AT24C02BN-SH-T absolute maximum ratings: (1)Operating Temperature:-55℃ to +125℃; (2)Storage Temperature:-65℃ to +150℃; (3)Voltage on Any Pin with Respect to Ground:-1.0V to +7.0V; (4)Maximum Operating Voltage:6.25V; (5)DC Output Current:5.0 mA.
Features
AT24C02BN-SH-T features: (1)Medium-voltage and Standard-voltage Operation: 2.5 (VCC = 2.5V to 5.5V); (2)Automotive Temperature Range:–40℃ to 125℃; (3)Internally Organized 128 x 8 (1K), 256 x 8 (2K), 512 x 8 (4K) or 1024 x 8 (8K); (4)Two-wire Serial Interface; (5)Schmitt Trigger, Filtered Inputs for Noise Suppression; (6)Bidirectional Data Transfer Protocol; (7)400 kHz (2.5V) Compatibility; (8)Write Protect Pin for Hardware Data Protection; (9)8-byte Page (1K, 2K) or 16-byte Page (4K, 8K) Write Modes; (10)Partial Page Writes are Allowed; (11)Self-timed Write Cycle (5 ms max); (12)High-reliability: Endurance: 1 Million Write Cycles, Data Retention: 100 Years; (13)8-lead JEDEC SOIC and 8-lead TSSOP Packages.
Diagrams

| Image | Part No | Mfg | Description | ![]() |
Pricing (USD) |
Quantity | ||||
|---|---|---|---|---|---|---|---|---|---|---|
![]() |
![]() AT24C02BN-SH-T |
![]() Atmel |
![]() EEPROM 2Kbit 2-Wire Bus AUTO 2.5V |
![]() Data Sheet |
![]() Negotiable |
|
||||
| Image | Part No | Mfg | Description | ![]() |
Pricing (USD) |
Quantity | ||||
![]() |
![]() AT24C |
![]() Other |
![]() |
![]() Data Sheet |
![]() Negotiable |
|
||||
![]() |
![]() AT24C01 |
![]() Other |
![]() |
![]() Data Sheet |
![]() Negotiable |
|
||||
![]() |
![]() AT24C01-10PC |
![]() Atmel |
![]() IC SEEPROM 1K 8DIP |
![]() Data Sheet |
![]() Negotiable |
|
||||
![]() |
![]() AT24C01-10PC-1.8 |
![]() Atmel |
![]() IC SEEPROM 1K 1.8V 8DIP |
![]() Data Sheet |
![]() Negotiable |
|
||||
![]() |
![]() AT24C01-10PC-2.5 |
![]() Atmel |
![]() IC SEEPROM 1K 2.5V 8DIP |
![]() Data Sheet |
![]() Negotiable |
|
||||
![]() |
![]() AT24C01-10PC-2.7 |
![]() Atmel |
![]() IC SEEPROM 1K 2.7V 8DIP |
![]() Data Sheet |
![]() Negotiable |
|
||||
(China (Mainland))











