Product Summary
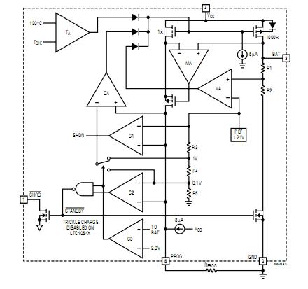
The LTC4054ES5-4.2 is a complete constant-current/constant-voltage linear charger for single cell lithium-ion batteries. Its ThinSOT package and low external component count make the LTC4054ES5-4.2 ideally suited for portable applications. Furthermore, the LTC4054ES5-4.2 is specifically designed to work within USB power specifications. The charge voltage is fixed at 4.2V, and the charge current can be programmed externally with a single resistor. The LTC4054ES5-4.2 automatically terminates the charge cycle when the charge current drops to 1/10th the programmed value after the final float voltage is reached. Other features include charge current monitor, undervoltage lockout, automatic recharge and a status pin to indicate charge termination and the presence of an input voltage.
Parametrics
LTC4054ES5-4.2 absolute maximum ratings: (1)Input Supply Voltage (VCC):–0.3V to 10V; (2)PROG:–0.3V to VCC + 0.3V; (3)BAT:–0.3V to 7V; (4)CHRG:–0.3V to 10V; (5)BAT Short-Circuit Duration:Continuous; (6)BAT Pin Current:800mA; (7)PROG Pin Current:800μA; (8)Maximum Junction Temperature:125℃; (9)Operating Ambient Temperature Range:–40℃ to 85℃; (10)Storage Temperature Range:–65℃ to 125℃; (11)Lead Temperature (Soldering, 10 sec)300℃.
Features
LTC4054ES5-4.2 features: (1)Programmable Charge Current Up to 800mA; (2)No MOSFET, Sense Resistor or Blocking Diode Required; (3)Complete Linear Charger in ThinSOTTM Package for Single Cell Lithium-Ion Batteries; (4)Constant-Current/Constant-Voltage Operation with Thermal Regulation* to Maximize Charge Rate Without Risk of Overheating; (5)Charges Single Cell Li-Ion Batteries Directly from USB Port; (6)Preset 4.2V Charge Voltage with ±1% Accuracy; (7)Charge Current Monitor Output for Gas Gauging; (8)Automatic Recharge; (9)Charge Status Output Pin; (10)C/10 Charge Termination; (11)25μA Supply Current in Shutdown; (12)2.9V Trickle Charge Threshold; (13)Soft-Start Limits Inrush Current; (14)Available in 5-Lead SOT-23 Package.
Diagrams

| Image | Part No | Mfg | Description | ![]() |
Pricing (USD) |
Quantity | ||||||
|---|---|---|---|---|---|---|---|---|---|---|---|---|
![]() |
![]() LTC4054ES5-4.2#TR |
![]() |
![]() IC CHARGR BATTERY L-ION TSOT23-5 |
![]() Data Sheet |
![]()
|
|
||||||
![]() |
![]() LTC4054ES5-4.2#TRM |
![]() |
![]() IC CHARGR BATTERY L-ION TSOT23-5 |
![]() Data Sheet |
![]()
|
|
||||||
![]() |
![]() LTC4054ES5-4.2#TRMPBF |
![]() |
![]() IC CHARGR BATTERY L-ION TSOT23-5 |
![]() Data Sheet |
![]()
|
|
||||||
![]() |
![]() LTC4054ES5-4.2#TRPBF |
![]() |
![]() IC CHARGR BATTERY L-ION TSOT23-5 |
![]() Data Sheet |
![]()
|
|
||||||
(China (Mainland))









