Product Summary
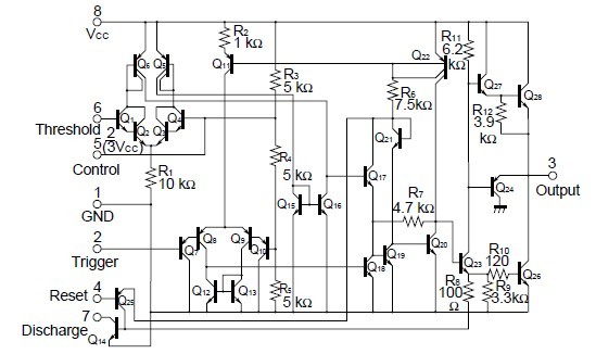
The UPC1555C is a powerful integrated circuit. Adding a few external parts to it can turn it into various types of timing signal generators, such as monostable and astable multivibrators. The UPC1555C has trigger, threshold, and control pins. Inputting a signal to the reset pin can stop the circuit operation easily. In addition, the output can sink current as high as 200 mA (maximum). So, it can be used to drive relays and lamps.
Parametrics
UPC1555C absolute maximum ratings: (1)Supply voltage VCC: –0.3 to +18 V; (2)Input voltage(trigger, threshold, reset, control) VIN: –0.3 to VCC + 0.3 V; (3)Applicable output voltage(output and discharge) VO: –0.3 to VCC + 0.3 V; (4)Output current IO: 200 mA; (5)Power dissipation PT: 600 mW; (6)Operating temperature TA: –20 to +80 ℃; (7)Storage temperature Tstg: –55 to +125 ℃.
Features
UPC1555C features: (1)Monostable and astable oscillation; (2)Interfacing directly with TTL-level signals; (3)Variable duty cycle.
Diagrams

![]() |
![]() UPC1150C |
![]() Other |
![]() |
![]() Data Sheet |
![]() Negotiable |
|
||||
![]() |
![]() UPC1188H |
![]() Other |
![]() |
![]() Data Sheet |
![]() Negotiable |
|
||||
![]() |
![]() UPC1215V |
![]() Other |
![]() |
![]() Data Sheet |
![]() Negotiable |
|
||||
![]() |
![]() UPC1678GV-EVAL |
![]() NEC/CEL |
![]() Amplifier IC Development Tools For UPC1678GV-A |
![]() Data Sheet |
![]() Negotiable |
|
||||
![]() |
![]() UPC1686GV-E1 |
![]() CEL |
![]() Up-Down Converters SO-8 DWN CONVTR |
![]() Data Sheet |
![]() Negotiable |
|
||||
![]() |
![]() UPC1861 |
![]() Other |
![]() |
![]() Data Sheet |
![]() Negotiable |
|
||||
(China (Mainland))








