Product Summary
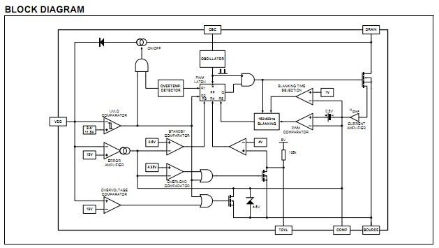
The VIPER53 combines in the same package an enhanced current mode PWM controller with a high voltage MDMesh Power Mosfet. Typical applications cover off line power supplies with a secondary power capability ranging up to 30W in wide range input voltage or 50W in single European voltage range and DIP-8 package, with the following benefits.
Parametrics
VIPER53 absolute maximum ratings: (1)VDS, Continuous Drain Source Voltage: -0.3 to 620 V; (2)ID, Continuous Drain Current: Internally limited A; (3)VDD, Supply Voltage: 0 to 19 V; (4)VOSC, OSC Input Voltage Range: 0 to VDD V; (5)ICOMP, ITOVL, COMP and TOVL Input Current Range: -2 to 2 mA; (6)VESD, Electrostatic Discharge: Machine Model: 200V; Charged Device Model: 1.5kV; (7)Tc, Case Operating Temperature: -40 to 150℃ ; (8)Tstg, Storage Temperature: -55 to 150℃.
Features
VIPER53 features: (1)switching frequency up to 300 khz; (2)current limitation; (3)current mode control with adjustable limitation; (4)soft start and shut down control ; (5)automatic burst mode in stand-by condition (“blue angel” compliant); (6)undervoltage lockout with hysteresis; (7)high voltage startup current source; (8)overtemperature protection; (9)overload and short-circuit control.
Diagrams

| Image | Part No | Mfg | Description | ![]() |
Pricing (USD) |
Quantity | ||||||||||||||
|---|---|---|---|---|---|---|---|---|---|---|---|---|---|---|---|---|---|---|---|---|
![]() |
![]() VIPER53DIP |
![]() |
![]() IC OFFLINE SWIT PWM CM OTP 8DIP |
![]() Data Sheet |
![]() Negotiable |
|
||||||||||||||
![]() |
![]() VIPER53DIP-E |
![]() STMicroelectronics |
![]() Current Mode PWM Controllers 620 Volt 50W SMPS |
![]() Data Sheet |
![]()
|
|
||||||||||||||
![]() |
![]() VIPER53ESPTR-E |
![]() STMicroelectronics |
![]() Current Mode PWM Controllers Primary Switch |
![]() Data Sheet |
![]()
|
|
||||||||||||||
![]() |
![]() VIPER53ESP-E |
![]() STMicroelectronics |
![]() Current Mode PWM Controllers OFF line Primary Swtch |
![]() Data Sheet |
![]()
|
|
||||||||||||||
![]() |
![]() VIPER53EDIP-E |
![]() STMicroelectronics |
![]() Current Mode PWM Controllers Primary Switch OFF-line |
![]() Data Sheet |
![]()
|
|
||||||||||||||
![]() |
![]() VIPer53E |
![]() Other |
![]() |
![]() Data Sheet |
![]() Negotiable |
|
||||||||||||||
![]() |
![]() VIPER53SPTR-E |
![]() STMicroelectronics |
![]() Current Mode PWM Controllers OFF line Primary Swtch |
![]() Data Sheet |
![]()
|
|
||||||||||||||
![]() |
![]() VIPER53SP-E |
![]() STMicroelectronics |
![]() Current Mode PWM Controllers 620 VOLT 50W SMPS |
![]() Data Sheet |
![]()
|
|
||||||||||||||
(China (Mainland))










