Product Summary
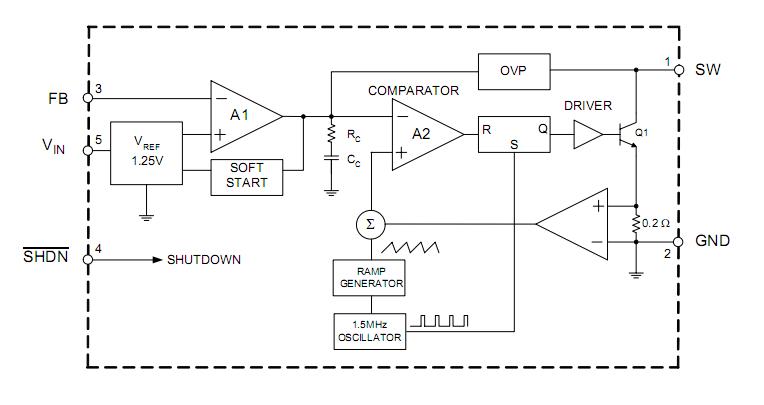
The AP3012KTR-E1 is a high power, constant frequency, current mode PWM, inductor based, step-up (boost)converter. The device operates at high frequency(1.5MHz) so that a small, low profile inductor can be used. The AP3012KTR-E1 has built-in overvoltage protection (OVP) to allow the device goes into shutdown mode when the output voltage exceeds the OVP threshold of 29V. The AP3012KTR-E1 is available in standard SOT-23-5 package. The applications of it are LCD/OLED Display Bias Supply, White LED Driver for LCD Display Backlights, Cellular Phones.
Parametrics
AP3012KTR-E1 absolute maximum ratings: (1)Input Voltage:20V; (2)SW Voltage:38V; (3)FB Voltage:5V; (4)SHDN Voltage:16V; (5)Thermal Resistance (Junction to Atmosphere, no Heat sink):265℃/W; (6)Operating Junction Temperature:150℃; (7)Storage Temperature Range:-65℃ to 150℃; (8)Lead Temperature (Soldering, 10sec):260℃; (9)ESD (Machine Model):250V; (10)ESD (Human Body Model):2000V.
Features
AP3012KTR-E1 features: (1)High Efficiency up to 81%; (2)Adjustable Output Voltage up to 29V; (3)Shutdown Current 1μA Typical; (4)1.5MHz Switching Frequency; (5)36V, 500mA Rugged Integrated Bipolar Switch; (6)Built-in Soft-start to Reduce Inrush Current During Start-up; (7)On-chip Overvoltage Protection; (8)Uses Low ESR Ceramic Output Capacitor ; (9)Uses Small Inductor.
Diagrams

![]() |
![]() AP30 |
![]() Voltronics |
![]() Trimmer / Variable Capacitors 250volts 1.5pF-30pF |
![]() Data Sheet |
![]()
|
|
||||||||||||
![]() |
![]() AP30G120W |
![]() Other |
![]() |
![]() Data Sheet |
![]() Negotiable |
|
||||||||||||
![]() |
![]() AP3030 |
![]() Hammond Manufacturing |
![]() Racks & Rack Cabinet Accessories N1A PANELS 32X28.5 |
![]() Data Sheet |
![]()
|
|
||||||||||||
![]() |
![]() AP3024 |
![]() Hammond Manufacturing |
![]() Racks & Rack Cabinet Accessories N1A PANELS 32X22.5 |
![]() Data Sheet |
![]()
|
|
||||||||||||
![]() |
![]() AP3020 |
![]() Hammond Manufacturing |
![]() Racks & Rack Cabinet Accessories N1A PANELS 26X28.5 |
![]() Data Sheet |
![]()
|
|
||||||||||||
![]() |
![]() AP3019 |
![]() Other |
![]() |
![]() Data Sheet |
![]() Negotiable |
|
||||||||||||
(China (Mainland))









